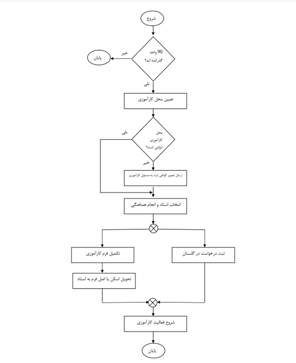
دانشجویان محترم می بایست ابتدا با مراجعه به آموزش از تعداد واحدهای گذرانده و شرایط اخذ کارآموزی اطمینان حاصل کنند. پس از تعیین محل کارآموزی توسط دانشجو، در صورتی که محل مشخص شده شرکتی خصوصی است، دانشجویان می بایست تصویر گواهی ثبت شرکت را در پیام رسان ایتا به مسئول کارآموزی با آی دی @m_heydari۱ ارسال کنند. پس از تایید محل کارآموزی، دانشجویان می بایست یکی از اساتید را به عنوان استاد کارآموزی انتخاب کرده و پس از هماهنگی با وی، درخواست خود را از طریق سامانه گلستان ارسال کنند. فرم های ثبت درخواست کارآموزی موجود در همین صفحه نیز باید پس از تکمیل، به استاد کارآموزی تحویل داده شود. پس از تکمیل دوره کارآموزی و ارائه فرم های گزارش های هفتگی، مستند گزارش کارآموزی مطابق با قالب قرار داده شده باید تحویل استاد کارآموزی شود.
